导航菜单
网站首页
公司简介
产品中心
消费系列
门禁系列
电锁系列
电源系列
读头系列
出门开关
读写器
门铃
人行通道
车场系列
安全巡检
新闻资讯
公司新闻
行业新闻
常见问答
资质证书
下载中心
设备接线图
软件下载
帮助文档
项目案例
在线留言
联系我们
您的位置:
网站首页
>
下载中心
>
帮助文档
>
使用说明书
使用说明书
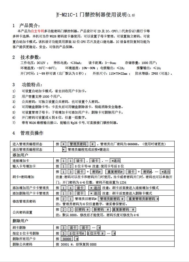
Y-M21C(D)-1门禁一体机说明书V1
立即下载
上一个:
Y-1系列消费机说明
下一个:
Y-F803人脸指纹刷卡考勤门禁机使用说明
相关下载
Y-1系列 WF型消费机简易说明书
2022-12-14
Y-2RT100人脸刷卡消费机说明书
2022-09-05
Y-2系列云实时消费系统操作说明书
2022-09-05
SQL2008安装说明
2022-06-24
直流无刷道闸控制器说明书
2022-05-13
导航栏目
设备接线图
软件下载
消费系列
门禁系列
巡更系列
停车系统
读写卡器
其它软件
帮助文档
使用说明书
方案文档
新闻中心
SQL SERVER 2008R2
五一期间放假安排通知
win10安装sql2000 无法
2021年春节放假通知
生物特征识别门禁系统探讨
联系我们
联系人:刘工
手 机:18932432393
邮 箱:yanchen@yc731.com
公 司:长沙岩晨信息技术有限公司
地 址:长沙芙蓉朝阳路78号
分享
手机
分类
顶部
关闭
商务
售前客服
技术咨询
关闭
用手机扫描二维码
关闭